9kW small photovoltaic power generation system intelligent combiner box integration project in Jing'an District, Shanghai
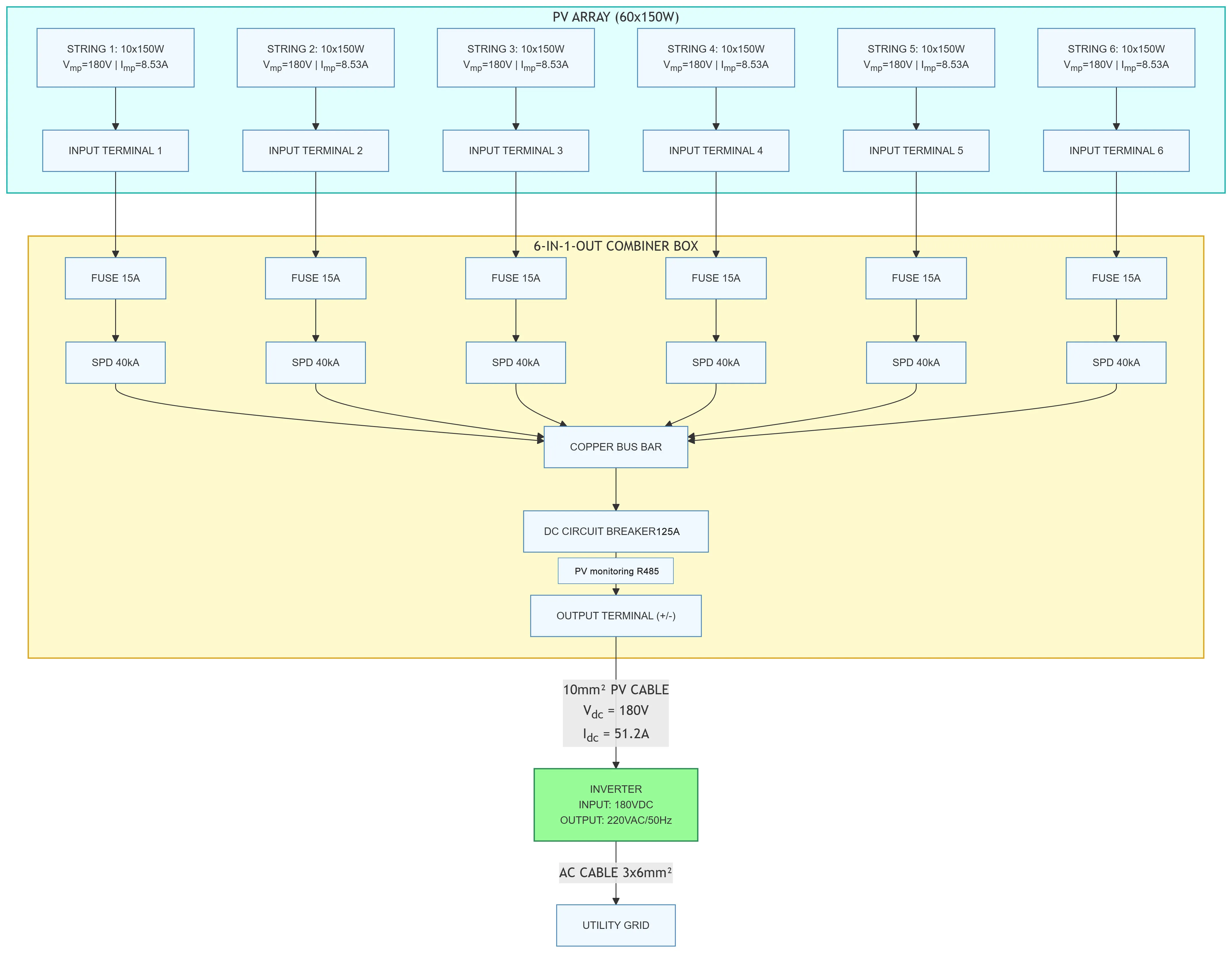
A distributed rooftop photovoltaic project in Jing'an District, Shanghai, required the construction of a 9kW solar energy system. The core equipment consisted of 60 monocrystalline solar panels with a full power output of 150W (peak voltage of 18.18V, open-circuit voltage of 21.6V, and peak current of 8.53A per panel). The system design employed 10 panels connected in series to form a single string (output voltage approximately 182V), with six branch inputs and a 6-input, 1-output Longchi photovoltaic combiner box for efficient power collection and safe management.
Customer Pain Points and Needs
Space and Cost Constraints: Limited rooftop installation area necessitates compact equipment to minimize footprint;
Operational Blind Spots: Traditional solutions cannot monitor the performance of each string in real time, making fault location difficult;
Safety Hazards: String currents exceeding 8.5A pose overload and DC arc risks;
Grid Compatibility: Requires compatibility with the inverter's wide voltage input range;
Future Expansion Needs: The customer may need to expand their solar array in the future;
Solution: Customized 6-input, 1-output smart combiner box service
1. Product Core Configuration
Electrical Design:
Six DC inputs, each supporting a maximum current of 15A, matching the current of 10 strings (8.53A x 1.25 redundancy);
Integrated DC fuses (1000VDC/15A) and lightning protection modules (40kA surge protection), compliant with IEC 62548 standards;
A 125A DC circuit breaker is installed at the output, providing additional current capacity for additional solar panels and supporting manual disconnection to ensure operational safety. Intelligent Monitoring:
A built-in RS485 communication module collects real-time voltage, current, and power data for each line.
Compatible with PV monitoring systems, string-level fault alarms achieve 98% accuracy.
2. Installation and Optimized Design
Space Adaptability: The compact enclosure (optimized for the 6-input, 1-output industrial model) saves 40% installation space.
Line Loss Control: 6mm² photovoltaic cable is used on the input side, and 16mm² photovoltaic cable is used on the output side, shortening the distance from the string to the combiner box (<20 meters) and reducing losses by >3%.
Protection Rating: The IP65 enclosure withstands Shanghai's high humidity environment, and the aluminum alloy frame resists salt spray corrosion.
Project Highlights
Efficient Operation and Maintenance:
Real-time string monitoring allows for rapid location of abnormal branches (e.g., a sudden 50% drop in string current), reducing operation and maintenance response time to within 2 hours.
Enhanced Safety:
Dual protection with fuses and circuit breakers prevents fire risks from DC arcing.
Expandable Compatibility:
Reserved communication interfaces support future expansion, enabling seamless integration with Wi-Fi, Bluetooth, and other energy storage systems or energy management platforms.
Project Achievements:
Power Generation Improvement: Reduced string mismatch losses, achieving a system efficiency of 96.5%, and an approximately 10% increase in annual power generation (compared to traditional unmonitored solutions).
Cost Optimization: Integrated combiner box installation reduces cabling and construction costs by 15%.
Long-Term Reliability: The equipment has a 5-year warranty and a 30-year design life, meeting the stringent standards for scenarios such as fish-solar hybridization.
|
Equipment
|
Parameters
|
Remarks
|
|
Solar Panel
|
150W Monocrystalline, Vmp=18.18V, Imp=8.53A
|
Purchased by customer, 10 in a group in series
|
|
Combiner Box
|
6 in 1 out, IP65 cold-rolled steel metal case, equipped with 6×15A fuses, T2 surge protector, 125A circuit breaker, heat dissipation module, anti-reverse module and monitoring module
|
Customized compact design
|
|
System Total Power
|
9kW (60×150W)
|
Annual electricity generation is about 10,800kWh (Shanghai area)
|

